启动剖析之SpringApplication.run
我们看这段启动代码:
@SpringBootApplication
public class DemoApplication {
public static void main(String[] args) {
SpringApplication.run(DemoApplication.class, args);
}
}SpringApplication.run 分析
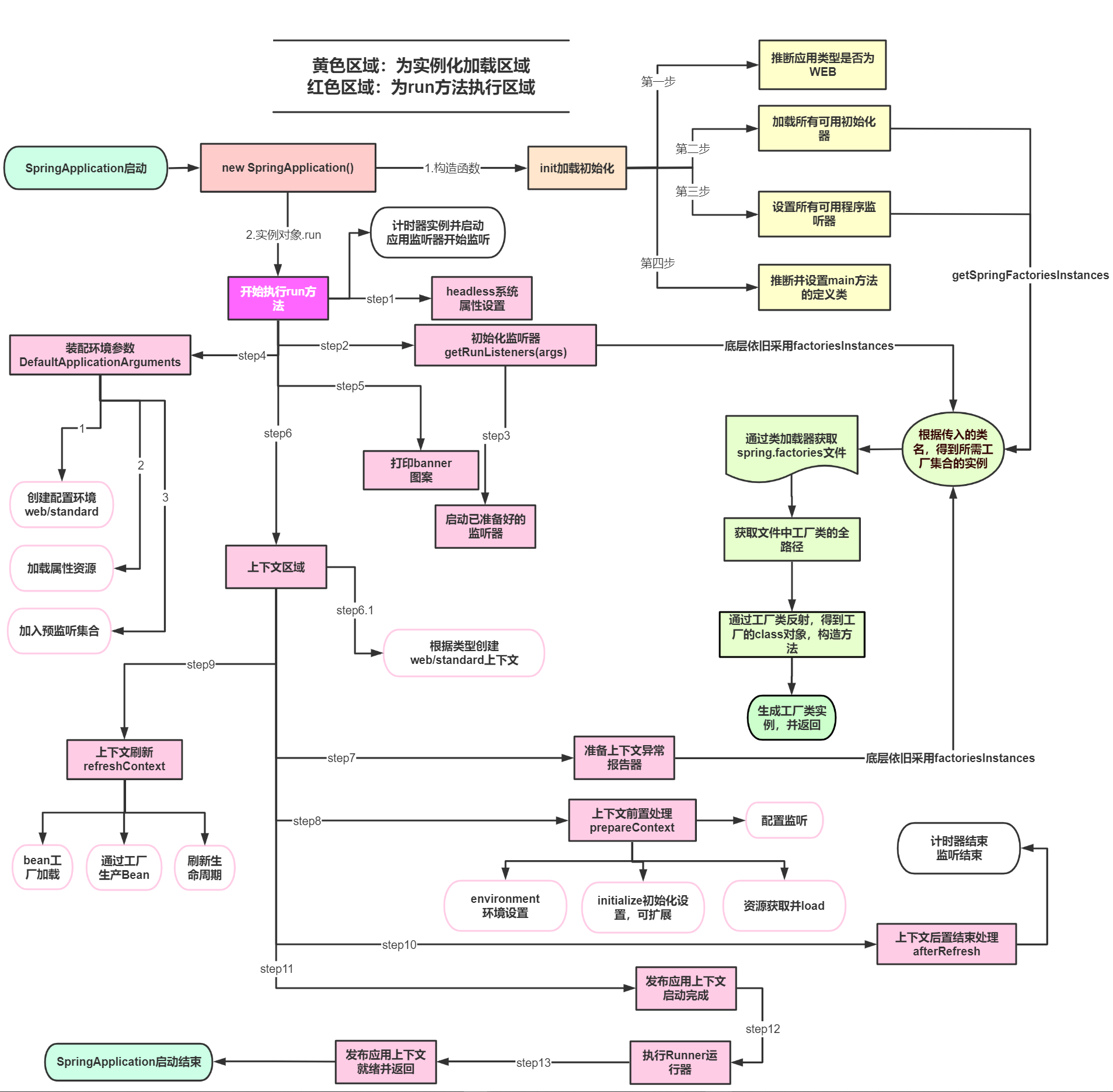
分析该方法主要分两部分,一是 SpringApplication 实例化,二是run方法的执行。
//该方法返回一个ConfigurableApplicationContext对象
SpringApplication.run(MySpringConfigurationApp.class, args);//参数1-应用入口的类,参数2-命令行参数SpringApplication 实例化
在 SpringApplication 实例初始化的时候,它会做 4 件有意义的事情:
1、推断应用的类型是普通的项目还是 Web 项目,可能会出现三种结果 REACTIVE 、NONE、SERVLET :
this.webApplicationType = this.deduceWebApplicationType();
//该行代码位于构造器中2、查找并加载所有可用初始化器,设置到 initializers 属性中
this.setInitializers(this.getSpringFactoriesInstances(ApplicationContextInitializer.class));
//spring.factories处读取3、找出所有的应用程序监听器,设置到 listeners 属性中
this.setListeners(this.getSpringFactoriesInstances(ApplicationListener.class));
//该行代码位于构造器中4、推断并设置 main() 方法的定义类,意思就是找出运行的主类
this.mainApplicationClass = this.deduceMainApplicationClass();
//该行代码位于构造器中至此,对于 SpringApplication 实例的初始化过程就结束了,接下来进入方法调用环节
SpringApplication.run 方法调用
执行流程图

流程图对应的代码如下:
public ConfigurableApplicationContext run(String... args) {
//计时工具
StopWatch stopWatch = new StopWatch();
stopWatch.start();
ConfigurableApplicationContext context = null;
Collection<SpringBootExceptionReporter> exceptionReporters = new ArrayList();
// step1 设置java.awt.headless系统属性为true - 没有图形化界面
this.configureHeadlessProperty();
//step2 初始化监听器
SpringApplicationRunListeners listeners = this.getRunListeners(args);
//step3 启动已准备好的监听器,发布应用启动事件
listeners.starting();
Collection exceptionReporters;
try {
//step4 根据SpringApplicationRunListeners以及参数来装配环境,如java -jar xx.jar --server.port=8000
ApplicationArguments applicationArguments = new DefaultApplicationArguments(args);
ConfigurableEnvironment environment = this.prepareEnvironment(listeners, applicationArguments);
this.configureIgnoreBeanInfo(environment);
//step5 打印Banner 就是启动Spring Boot的时候打印在console上的ASCII艺术字体
Banner printedBanner = this.printBanner(environment);
//step6 创建Spring ApplicationContext()上下文
context = this.createApplicationContext();
//step7 准备异常报告器
exceptionReporters = this.getSpringFactoriesInstances(SpringBootExceptionReporter.class,
new Class[]{ConfigurableApplicationContext.class}, context);
//step8 装配Context,上下文前置处理
this.prepareContext(context, environment, listeners, applicationArguments, printedBanner);
//step9 Spring上下文刷新处理
this.refreshContext(context);
//step10 Spring上下文后置结束处理
this.afterRefresh(context, applicationArguments);
// 停止计时器监控
stopWatch.stop();
//输出日志记录执行主类名、时间信息
if (this.logStartupInfo) {
(new StartupInfoLogger(this.mainApplicationClass)).logStarted(this.getApplicationLog(), stopWatch);
}
//step11 发布应用上下文启动完成事件
listeners.started(context);
//step12 执行所有 Runner 运行器
this.callRunners(context, applicationArguments);
} catch (Throwable var10) {
this.handleRunFailure(context, var10, exceptionReporters, listeners);
throw new IllegalStateException(var10);
}
try {
//step13 发布应用上下文就绪事件
listeners.running(context);
//step14 返回应用上下文
return context;
} catch (Throwable var9) {
this.handleRunFailure(context, var9, exceptionReporters, (SpringApplicationRunListeners)null);
throw new IllegalStateException(var9);
}
}代码解析
step1 java.awt.headless系统属性设置
this.configureHeadlessProperty();Headless模式是系统的一种配置模式。设置该默认值为:true,Java.awt.headless = true 有什么作用?
TIP
对于一个 Java 服务器来说经常要处理一些图形元素,例如地图的创建或者图形和图表等。这些API基本上总是需要运行一个X-server以便能使用AWT(Abstract Window Toolkit,抽象窗口工具集)。然而运行一个不必要的 X-server 并不是一种好的管理方式。有时你甚至不能运行 X-server,因此最好的方案是运行 headless 服务器,来进行简单的图像处理
方法声明如下:
private void configureHeadlessProperty() {
System.setProperty("java.awt.headless", System.getProperty("java.awt.headless",Boolean.toString(this.headless)));
}step2 初始化监听器
SpringApplicationRunListeners listeners = this.getRunListeners(args);该方法最终落到了loadSpringFactories方法上,加载了META-INF/spring.factories这个配置文件下的所有资源,并放入缓存,然后再获取了org.springframework.context.ApplicationListener定义的资源列表。这些也就是SpringBoot的自动装配资源,然后获取到后存放到list中,并调用createSpringFactoriesInstances函数创建了SpringFactories的实例。
方法声明如下:
private SpringApplicationRunListeners getRunListeners(String[] args) {
Class<?>[] types = new Class[]{SpringApplication.class, String[].class};
return new SpringApplicationRunListeners(logger,
this.getSpringFactoriesInstances(SpringApplicationRunListener.class, types, this, args));
}META-INF/spring.factories文件部分:
# Run Listeners
org.springframework.boot.SpringApplicationRunListener=\
org.springframework.boot.context.event.EventPublishingRunListenerstep3 启动已准备好的监听器
listeners.starting();通过step2操作拿到监听器集合了之后,再统一遍历出来后,为每个Listener都分配了一个任务线程去启动它们
方法声明如下:
public void starting() {
this.initialMulticaster.multicastEvent(new ApplicationStartingEvent(this.application, this.args));
}
public void multicastEvent(ApplicationEvent event, @Nullable ResolvableType eventType) {
ResolvableType type = eventType != null ? eventType : this.resolveDefaultEventType(event);
Iterator var4 = this.getApplicationListeners(event, type).iterator();
while(var4.hasNext()) {
ApplicationListener<?> listener = (ApplicationListener)var4.next();
Executor executor = this.getTaskExecutor();
if (executor != null) {
executor.execute(() -> {
this.invokeListener(listener, event);
});
} else {
this.invokeListener(listener, event);
}
}
}step4 装配环境参数
ApplicationArguments applicationArguments = new DefaultApplicationArguments(args);我们来看一下 new DefaultApplicationArguments(args) 这个构造函数,跟踪进去发现调用的 SimpleCommandLineArgsParser.parse函数,从下面代码中,可以看到该方法读取了命令行参数:
方法声明如下:
public CommandLineArgs parse(String... args) {
CommandLineArgs commandLineArgs = new CommandLineArgs();
String[] var3 = args;
int var4 = args.length;
//省略读取命令行代码...
return commandLineArgs;
}那到这里你是否会联想到:java -jar xx.jar --server.port=8000 后面的参数呢? 接着我们看下一行:
ConfigurableEnvironment environment = this.prepareEnvironment(listeners, applicationArguments);通过这行代码我们可以看到spring boot把前面创建出来的listeners和命令行参数,传递到prepareEnvironment函数中来准备运行环境。来看一下prepareEnvironment函数的真面目:
private ConfigurableEnvironment prepareEnvironment(SpringApplicationRunListeners listeners,ApplicationArguments applicationArguments) {
// Create and configure the environment
ConfigurableEnvironment environment = this.getOrCreateEnvironment();
this.configureEnvironment((ConfigurableEnvironment) environment, applicationArguments.getSourceArgs());
listeners.environmentPrepared((ConfigurableEnvironment) environment);
this.bindToSpringApplication((ConfigurableEnvironment) environment);
if (this.webApplicationType == WebApplicationType.NONE) {
environment = (new EnvironmentConverter(this.getClassLoader())).convertToStandardEnvironmentIfNecessary(
(ConfigurableEnvironment) environment);
}
ConfigurationPropertySources.attach((Environment) environment);
return (ConfigurableEnvironment) environment;
}在这里我们看到了环境是通过getOrCreateEnvironment创建出来的,再深挖一下getOrCreateEnvironment的源码:
private ConfigurableEnvironment getOrCreateEnvironment() {
//如果environment 已经存在,则直接返回当前的环境。思考:究竟什么情况下回存在呢?
if (this.environment != null) {
return this.environment;
} else {
//判断webApplicationType是不是SERVLET,如果是,则创建Servlet的环境,否则创建基本环境
return (ConfigurableEnvironment)(this.webApplicationType == WebApplicationType.SERVLET
? new StandardServletEnvironment() : new StandardEnvironment());
}
}接着我们看下一行:
this.configureIgnoreBeanInfo(environment);
private void configureIgnoreBeanInfo(ConfigurableEnvironment environment) {
//如果System中的spring.beaninfo.ignore属性为空,就把当前环境中的属性覆盖上去
//spring.beaninfo.ignore= true 跳过搜索BeanInfo类
if (System.getProperty("spring.beaninfo.ignore") == null) {
Boolean ignore = (Boolean)environment.getProperty("spring.beaninfo.ignore", Boolean.class, Boolean.TRUE);
System.setProperty("spring.beaninfo.ignore", ignore.toString());
}
}step5 打印Banner
Banner printedBanner = this.printBanner(environment);spring boot启动的时候,控制台显示的那个艺术字体图案
step6 创建Spring上下文
context = this.createApplicationContext();spring boot是根据不同的 webApplicationType 的类型,来创建不同的 ApplicationContext
代码声明如下:
protected ConfigurableApplicationContext createApplicationContext() {
Class<?> contextClass = this.applicationContextClass;
if (contextClass == null) {
try {
switch(this.webApplicationType) {
case SERVLET:
contextClass = Class.forName("org.springframework.boot.web.servlet.context.AnnotationConfigServletWebServerApplicationContext");
break;
case REACTIVE:
contextClass = Class.forName("org.springframework.boot.web.reactive.context.AnnotationConfigReactiveWebServerApplicationContext");
break;
default:
contextClass = Class.forName("org.springframework.context.annotation.AnnotationConfigApplicationContext");
}
} catch (ClassNotFoundException var3) {
throw new IllegalStateException("Unable create a default ApplicationContext, please specify an ApplicationContextClass", var3);
}
}
return (ConfigurableApplicationContext)BeanUtils.instantiateClass(contextClass);
}step7 准备异常报告器
继续来看下一步,准备异常报告,又特么是这个 getSpringFactoriesInstances
exceptionReporters = getSpringFactoriesInstances(
SpringBootExceptionReporter.class,
new Class[] { ConfigurableApplicationContext.class }, context);大家可以再仔细看看META-INF/spring.factories文件
# Error Reporters
org.springframework.boot.SpringBootExceptionReporter=\
org.springframework.boot.diagnostics.FailureAnalyzersstep8 装配Context,上下文前置处理
this.prepareContext(context, environment, listeners, applicationArguments,printedBanner);这行代码是把上面已经创建好的对象,传递给prepareContext来准备上下文
prepareContext()声明如下:
private void prepareContext(ConfigurableApplicationContext context, ConfigurableEnvironment environment,
SpringApplicationRunListeners listeners, ApplicationArguments applicationArguments, Banner printedBanner) {
//这里传入的是 StandardServletEnvironment
context.setEnvironment(environment);
//设置上下文的beanNameGenerator(bean生成器)和resourceLoader(资源加载器)
this.postProcessApplicationContext(context);
//拿到之前实例化SpringApplication对象的时候设置的ApplicationContextInitializer,调用它们的initialize方法,对上下文做初始化
this.applyInitializers(context);
//调用listeners#contextPrepared,该方法是一个空实现,以后我们可以扩展的地方
listeners.contextPrepared(context);
//打印启动日志
if (this.logStartupInfo) {
this.logStartupInfo(context.getParent() == null);
this.logStartupProfileInfo(context);
}
//往上下文的beanFactory中注册一个singleton的bean,bean的名字是springApplicationArguments,bean的实例是之前实例化的ApplicationArguments对象
context.getBeanFactory().registerSingleton("springApplicationArguments", applicationArguments);
//如果之前获取的printedBanner不为空
if (printedBanner != null) {
//往上下文的beanFactory中注册一个singleton的bean,bean的名字是springBootBanner,bean的实例就是这个printedBanner.这里默认是SpringBootBanner.
context.getBeanFactory().registerSingleton("springBootBanner", printedBanner);
}
//获取所有资源
Set<Object> sources = this.getAllSources();
Assert.notEmpty(sources, "Sources must not be empty");
//调用load方法注册启动类的bean定义,也就是调用SpringApplication.run(Application.class, args);的类
//SpringApplication的load方法内会创建BeanDefinitionLoader的对象,并调用它的load()方法
this.load(context, sources.toArray(new Object[0]));
//上下文已经加载,该方法先找到所有的ApplicationListener,遍历这些listener
//如果该listener继承了ApplicationContextAware类,这一步会调用它的setApplicationContext方法,设置context
listeners.contextLoaded(context);
}step9 Spring上下文刷新 refreshContext
this.refreshContext(context);在refreshContext函数中,第一行调用了refresh(context);跳转了一下,下面的代码是注册了一个应用关闭的函数钩子,如下:
private void refreshContext(ConfigurableApplicationContext context) {
this.refresh(context);
if (this.registerShutdownHook) {
try {
context.registerShutdownHook();
} catch (AccessControlException var3) {
;
}
}
}通过代码跟踪分析发现,其实是调用了AbstractApplicationContext中的refresh方法。 在ServletWebServerApplicationContext和ReactiveWebServerApplicationContext的refresh函数中都是调用了super.refresh();
代码如下:
public void refresh() throws BeansException, IllegalStateException {
Object var1 = this.startupShutdownMonitor;
//同步快执行刷新操作
synchronized(this.startupShutdownMonitor) {
//准备刷新上下文
this.prepareRefresh();
//获取了bean工厂以后,设置bean工厂的环境
ConfigurableListableBeanFactory beanFactory = this.obtainFreshBeanFactory();
this.prepareBeanFactory(beanFactory);
try {
//发送了一个bean工厂的处理信号,紧接着回调处理器,注册到bean工厂
this.postProcessBeanFactory(beanFactory);
this.invokeBeanFactoryPostProcessors(beanFactory);
this.registerBeanPostProcessors(beanFactory);
//初始化监听器
this.initMessageSource();
//初始化监听管理器
this.initApplicationEventMulticaster();
this.onRefresh();
//把spring容器内的listener和beanfactory的listener都添加到广播器中:
this.registerListeners();
//实例化BeanFactory 中已经被注册但是没被实例化的所有实例。初始化的过程中各种BeanPostProcessor已经开始生效
this.finishBeanFactoryInitialization(beanFactory);
//收尾,刷新产生的缓存、初始化生命周期处理器LifecycleProcessor,并调用其onRefresh()方法、发布事件、调用LiveBeansView的registerApplicationContext注册context。
this.finishRefresh();
} catch (BeansException var9) {
if (this.logger.isWarnEnabled()) {
this.logger.warn("Exception encountered during context initialization - cancelling refresh attempt: " + var9);
}
this.destroyBeans();
this.cancelRefresh(var9);
throw var9;
} finally {
this.resetCommonCaches();
}
}
}step10 Spring上下文后置结束处理 afterRefresh
在刷新完context后,调用了一个afterRefresh函数,这个函数前面已经说过了,是为了给ApplicationContext的子类留下的一个扩展点
this.afterRefresh(context, applicationArguments);然后调用了listeners.started(context);,把监听器设置成了已经启动的状态。 最后调用了callRunners函数,获取所有的ApplicationRunner和CommandLineRunner然后调用他们的run方法
step11 发布应用上下文启动完成事件
把监听器设置成了已经启动的状态
listeners.started(context);step12 执行所有Runner运行器
调用了 callRunners 函数,获取所有的 ApplicationRunner 和 CommandLineRunner 然后调用他们的run方法
step13 发布应用上下文就绪事件
listeners.running(context);触发所有 SpringApplicationRunListener 监听器的 running 事件方法。
step14 返回上下文
总结
本文分析了 Spring Boot 启动 run 方法,看得真的是让人头痛,但又不得不看,主要分为以下2步进行分析
SpringApplication实例的构建过程
其中主要涉及到了初始化器(Initializer)以及监听器(Listener)这两大概念,它们都通过
META-INF/spring.factories完成定义SpringApplication实例run方法的执行过程
其中主要有一个
SpringApplicationRunListeners的概念,它作为Spring Boot容器初始化时各阶段事件的中转器,将事件派发给感兴趣的Listeners(在SpringApplication实例的构建过程中得到的)。这些阶段性事件将容器的初始化过程给构造起来,提供了比较强大的可扩展性。
如果从可扩展性的角度出发,应用开发者可以在Spring Boot容器的启动阶段,扩展哪些内容呢:
初始化器(Initializer)
监听器(Listener)
容器刷新后置Runners(
ApplicationRunner或者CommandLineRunner接口的实现类)启动期间在Console打印Banner的具体实现类

