Java Stream

一、Stream 概述
Stream 被定义于 java.util.stream (这个包里有若干流类型: Stream < T > 代表对象引用流,此外还有一系列特化流,如 IntStream,LongStream,DoubleStream等 ),Java 8 引入的的Stream,配合同版本出现的 Lambda,给我们操作集合(Collection)提供了极大的便利。
每个流代表一个值序列,流提供了一系列常用的聚集操作,可以便捷的在它上面进行各种运算,比如:筛选、排序、聚合等。
集合类库也提供了便捷的方式使我们可以以操作流的方式使用集合、数组以及其它数据结构;
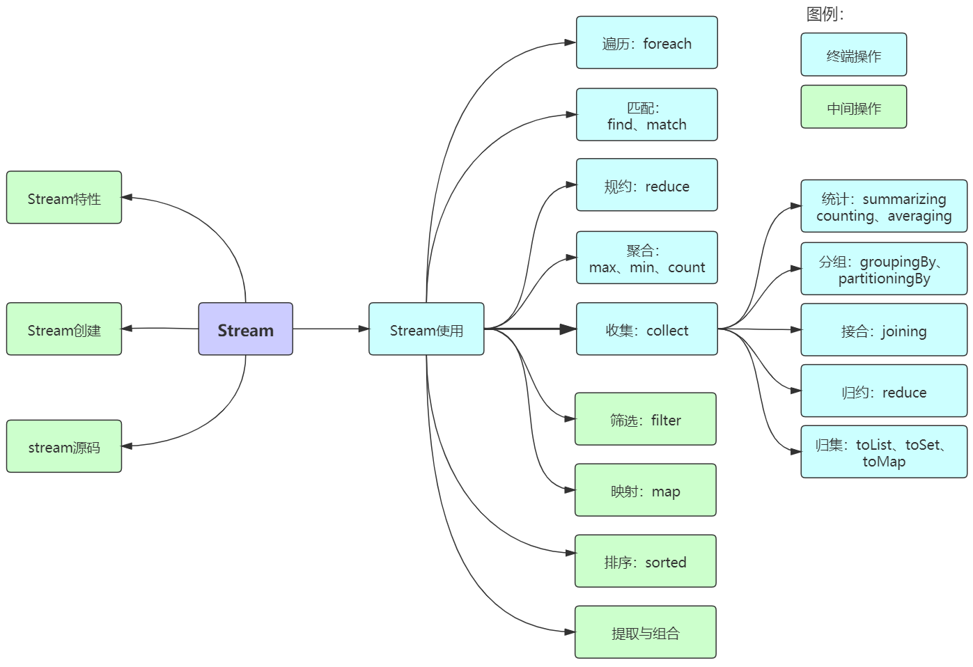
二、Stream 的操作种类
Stream 可以由数组或集合创建,对流的操作分为两种:
- 中间操作
- 当数据源中的数据上了流水线后,这个过程对数据进行的所有操作都称为“中间操作”;
- 中间操作仍然会返回一个流对象,因此多个中间操作可以串连起来形成一个流水线;
- Stream 提供了多种类型的中间操作,如 filter()、distinct()、map()、sorted() 等等;
- 终端操作
- 当所有的中间操作完成后,若要将数据从流水线上拿下来,则需要执行终端操作;
- Stream 对于终端操作,可以直接提供一个中间操作的结果,或者将结果转换为特定的 collection、array、String 等;
另外,Stream有几个特性:
- Stream 不存储数据,而是按照特定的规则对数据进行计算,一般会输出结果。
- Stream 不会改变数据源,通常情况下会产生一个新的集合或一个值。
- Stream 具有延迟执行特性,只有调用终端操作时,中间操作才会执行。
Stream API 和 SQL 设计类似,使用的是更加接近意图的声明式函数,看到函数名就大概明白含义了,使用方式也像 SQL 一样,大大简化了这类处理的实现代码量与可读性。
三、Stream 相对于 Collection 的优点
无存储:流并不存储值;流的元素源自数据源(可能是某个数据结构、生成函数或I/O通道等等),通过一系列计算步骤得到;
函数式风格:对流的操作会产生一个结果,但流的数据源不会被修改;
惰性求值:多数流操作(包括过滤、映射、排序以及去重)都可以以惰性方式实现。这使得我们可以用一遍遍历完成整个流水线操作,并可以用短路操作提供更高效的实现;
无需上界:不少问题都可以被表达为无限流(infinite stream):用户不停地读取流直到满意的结果出现为止(比如说,枚举完美数这个操作可以被表达为在所有整数上进行过滤);集合是有限的,但流可以表达为无限流;
代码简练:对于一些 collection 的迭代处理操作,使用 stream 编写可以十分简洁,如果使用传统的 collection 迭代操作,代码可能十分啰嗦,可读性也会比较糟糕;
四、Stream 的创建
Stream可以通过集合、数组创建。
通过
java.util.Collection.stream()方法用集合创建流对象javaList<String> list = Arrays.asList("a", "b", "c"); // 创建一个顺序流 Stream<String> stream = list.stream(); // 创建一个并行流 Stream<String> parallelStream = list.parallelStream();使用
java.util.Arrays.stream(T[] array)方法用数组创建流对象javaint[] array={1,3,5,6,8}; IntStream stream = Arrays.stream(array);使用 Stream 的静态方法:
of()、iterate()、generate()javaStream<Integer> stream = Stream.of(1, 2, 3, 4, 5, 6); Stream<Integer> stream2 = Stream.iterate(0, (x) -> x + 3).limit(4); stream2.forEach(System.out::println); Stream<Double> stream3 = Stream.generate(Math::random).limit(3); stream3.forEach(System.out::println);输出结果:
shell0 3 6 9 0.6796156909271994 0.1914314208854283 0.8116932592396652
stream 和 parallelStream 的简单区分: stream 是顺序流,由主线程按顺序对流执行操作,而 parallelStream 是并行流,内部以多线程并行执行的方式对流进行操作,但前提是流中的数据处理没有顺序要求。
例如筛选集合中的奇数,两者的处理不同之处如下图:

如果流中的数据量足够大,并行流可以加快处速度。
除了直接创建并行流,还可以通过 parallel() 把顺序流转换成并行流:
Optional<Integer> findFirst = list.stream().parallel().filter(x->x>6).findFirst();五、Stream 的使用
在使用 stream 之前,先理解一个概念:Optional 。
Optional 类是一个可以为 null 的容器对象。如果值存在则 isPresent() 方法会返回true,调用 get() 方法会返回该对象。
Optional 是个容器:它可以保存类型T的值,或者仅仅保存null。Optional提供很多有用的方法,这样我们就不用显式进行空值检测。
Optional 类的引入很好的解决空指针异常。
更详细说明请见:菜鸟教程 Java 8 Optional类
Stream里的简单函数:
| 函数 | 用途 |
|---|---|
| map() | 转换Stream中的元素为另一类型元素 |
| filter() | 过滤Stream中元素 |
| sorted() | 排序Stream中元素 |
| limit() | 取前x个元素 |
| distinct() | 去重Stream中元素 |
| count() | 计数 |
| min() | 计算最小值 |
| max() | 计算最大值 |
| forEach() | 消费Stream中的每个元素 |
| toArray() | 转换为数组 |
| findFirst() | 获取第1个元素 |
| findAny() | 获取任一个元素,与findFirst区别是findAny可能是数据拆分后多线程处理的,返回值可能不稳定 |
| allMatch() | Stream中元素全部匹配判定表达式 |
| anyMatch() | Stream中元素任一匹配判定表达式 |
| noneMatch() | Stream中元素全部不匹配判定表达式 |
| peek() | 检查经过Stream的每个元素,但并不消费元素,一般用于调试目的 |
接下来,我们将用20个案例将 Stream 的使用进行完全的掌握。
//这是后面案例中使用的员工类
List<Person> personList = new ArrayList<>();
personList.add(new Person("Tom", 8900, "male", "New York"));
personList.add(new Person("Jack", 7000, "male", "Washington"));
personList.add(new Person("Lily", 7800, "female", "Washington"));
personList.add(new Person("Anni", 8200, "female", "New York"));
personList.add(new Person("Owen", 9500, "male", "New York"));
personList.add(new Person("Alisa", 7900, "female", "New York"));
class Person {
private String name; // 姓名
private int salary; // 薪资
private int age; // 年龄
private String sex; // 性别
private String area; // 地区
// 构造方法
public Person(String name, int salary, int age,String sex,String area) {
this.name = name;
this.salary = salary;
this.age = age;
this.sex = sex;
this.area = area;
}
// 省略了get、set和toString,请自行添加
}1、遍历/匹配(foreach/find/match)
Stream 也是支持类似集合的遍历和匹配元素的,只是 Stream 中的元素是以 Optional 类型存在的。Stream 的遍历、匹配非常简单。

// import已省略,请自行添加,后面代码亦是
public class StreamTest {
public static void main(String[] args) {
List<Integer> list = Arrays.asList(7, 6, 9, 3, 8, 2, 1);
// 遍历输出符合条件的元素
list.stream().filter(x -> x > 6).forEach(System.out::println);
// 匹配第一个
Optional<Integer> findFirst = list.stream().filter(x -> x > 6).findFirst();
// 匹配任意(适用于并行流)
Optional<Integer> findAny = list.parallelStream().filter(x -> x > 6).findAny();
// 是否包含符合特定条件的元素
boolean anyMatch = list.stream().anyMatch(x -> x > 6);
System.out.println("匹配第一个值:" + findFirst.get());
System.out.println("匹配任意一个值:" + findAny.get());
System.out.println("是否存在大于6的值:" + anyMatch);
}
}2、筛选(filter)
筛选,是按照一定的规则校验流中的元素,将符合条件的元素提取到新的流中的操作。
filter() 函数过滤Stream流中的元素,传入的逻辑表达式则为过滤规则。

案例一:筛选出 Integer 集合中大于7的元素,并打印出来。
public class StreamTest {
public static void main(String[] args) {
List<Integer> list = Arrays.asList(6, 7, 3, 8, 1, 2, 9);
Stream<Integer> stream = list.stream();
stream.filter(x -> x > 7).forEach(System.out::println);
}
}输出:
8
9案例二:筛选员工中工资高于8000的人,并形成新的集合。
public class StreamTest {
public static void main(String[] args) {
List<Person> personList = new ArrayList<>();
personList.add(new Person("Tom", 8900, 23, "male", "New York"));
personList.add(new Person("Jack", 7000, 25, "male", "Washington"));
personList.add(new Person("Lily", 7800, 21, "female", "Washington"));
personList.add(new Person("Anni", 8200, 24, "female", "New York"));
personList.add(new Person("Owen", 9500, 25, "male", "New York"));
personList.add(new Person("Alisa", 7900, 26, "female", "New York"));
List<String> fiterList = personList.stream().filter(x -> x.getSalary() > 8000).map(Person::getName)
.collect(Collectors.toList());
System.out.println("薪资高于8000美元的员工:" + fiterList);
}
}输出:
薪资高于8000美元的员工:[Tom, Anni, Owen]3、聚合(max/min/count)
max、min、count 这些字眼你一定不陌生,没错,在 mysql 中我们常用它们进行数据统计。
Java stream 中也引入了这些概念和用法,极大地方便了我们对集合、数组的数据统计工作。

案例三:获取 String 集合中最长的元素。
public class StreamTest {
public static void main(String[] args) {
List<String> list = Arrays.asList("adnm", "admmt", "pot", "xbangd", "weoujgsd");
Optional<String> max = list.stream().max(Comparator.comparing(String::length));
System.out.println("最长的字符串:" + max.get());
}
}输出:
最长的字符串:weoujgsd案例四:获取 Integer 集合中的最大值。
public class StreamTest {
public static void main(String[] args) {
List<Integer> list = Arrays.asList(7, 6, 9, 4, 11, 6);
// 自然排序
Optional<Integer> max = list.stream().max(Integer::compareTo);
// 自定义排序(从大到小排序)
Optional<Integer> max2 = list.stream().max((o1, o2) -> o2 - o1);
System.out.println("自然排序的最大值:" + max.get());
System.out.println("自定义排序的最大值:" + max2.get());
}
}输出:
自然排序的最大值:11
自定义排序的最大值:4案例五:获取员工薪资最高的人。
public class StreamTest {
public static void main(String[] args) {
List<Person> personList = new ArrayList<>();
personList.add(new Person("Tom", 8900, 23, "male", "New York"));
personList.add(new Person("Jack", 7000, 25, "male", "Washington"));
personList.add(new Person("Lily", 7800, 21, "female", "Washington"));
personList.add(new Person("Anni", 8200, 24, "female", "New York"));
personList.add(new Person("Owen", 9500, 25, "male", "New York"));
personList.add(new Person("Alisa", 7900, 26, "female", "New York"));
Optional<Person> max = personList.stream().max(Comparator.comparingInt(Person::getSalary));
System.out.println("员工薪资最大值:" + max.get().getSalary());
}
}输出:
员工薪资最大值:9500案例六:计算 Integer 集合中大于6的元素的个数。
import java.util.Arrays;
import java.util.List;
public class StreamTest {
public static void main(String[] args) {
List<Integer> list = Arrays.asList(7, 6, 4, 8, 2, 11, 9);
long count = list.stream().filter(x -> x > 6).count();
System.out.println("list中大于6的元素个数:" + count);
}
}输出:
list中大于6的元素个数:44、映射(map/flatMap)
映射,可以将一个流的元素按照一定的映射规则映射到另一个流中。分为 map 和 flatMap:
- map():接收一个函数作为参数,该函数会被应用到每个元素上,并将其映射成一个新的元素。
- flatMap():接收一个函数作为参数,将流中的每个值都换成另一个流,然后把所有流连接成一个流。


案例七:英文字符串数组的元素全部改为大写,整数数组的每个元素全部+3。
public class StreamTest {
public static void main(String[] args) {
String[] strArr = { "abcd", "bcdd", "defde", "fTr" };
List<String> strList = Arrays.stream(strArr).map(String::toUpperCase).collect(Collectors.toList());
List<Integer> intList = Arrays.asList(1, 3, 5, 7, 9, 11);
List<Integer> intListNew = intList.stream().map(x -> x + 3).collect(Collectors.toList());
System.out.println("每个元素大写:" + strList);
System.out.println("每个元素+3:" + intListNew);
}
}输出:
每个元素大写:[ABCD, BCDD, DEFDE, FTR]
每个元素+3:[4, 6, 8, 10, 12, 14]案例八:将员工的薪资全部增加1000。
public class StreamTest {
public static void main(String[] args) {
List<Person> personList = new ArrayList<>();
personList.add(new Person("Tom", 8900, 23, "male", "New York"));
personList.add(new Person("Jack", 7000, 25, "male", "Washington"));
personList.add(new Person("Lily", 7800, 21, "female", "Washington"));
personList.add(new Person("Anni", 8200, 24, "female", "New York"));
personList.add(new Person("Owen", 9500, 25, "male", "New York"));
personList.add(new Person("Alisa", 7900, 26, "female", "New York"));
// 不改变原来员工集合的方式
List<Person> personListNew = personList.stream().map(person -> {
Person personNew = new Person(person.getName(), 0, 0, null, null);
personNew.setSalary(person.getSalary() + 10000);
return personNew;
}).collect(Collectors.toList());
System.out.println("一次改动前:" + personList.get(0).getName() + "-->" + personList.get(0).getSalary());
System.out.println("一次改动后:" + personListNew.get(0).getName() + "-->" + personListNew.get(0).getSalary());
// 改变原来员工集合的方式
List<Person> personListNew2 = personList.stream().map(person -> {
person.setSalary(person.getSalary() + 10000);
return person;
}).collect(Collectors.toList());
System.out.println("二次改动前:" + personList.get(0).getName() + "-->" + personListNew.get(0).getSalary());
System.out.println("二次改动后:" + personListNew2.get(0).getName() + "-->" + personListNew.get(0).getSalary());
}
}输出:
一次改动前:Tom–>8900
一次改动后:Tom–>18900
二次改动前:Tom–>18900
二次改动后:Tom–>18900案例九:将字符串集合中的元素合并成一个新的字符数组。
public class StreamTest {
public static void main(String[] args) {
List<String> list = Arrays.asList("m,k,l,a", "1,3,5,7");
List<String> listNew = list.stream().flatMap(s -> {
// 将每个元素转换成一个stream
String[] split = s.split(",");
Stream<String> s2 = Arrays.stream(split);
return s2;
}).collect(Collectors.toList());
System.out.println("处理前的集合:" + list);
System.out.println("处理后的集合:" + listNew);
}
}输出:
处理前的集合:[m-k-l-a, 1-3-5]
处理后的集合:[m, k, l, a, 1, 3, 5]此外,map 系列还有 mapToInt()、mapToLong()、mapToDouble() 三个函数,它们以一个映射函数为入参,将流中每一个元素处理后生成一个新流。
以 mapToInt() 为例,看两个示例:
public static void main(String[] args) {
// 输出字符串集合中每个字符串的长度
List<String> stringList = Arrays.asList("mu", "CSDN", "hello", "world", "quickly");
stringList.stream().mapToInt(String::length).forEach(System.out::println);
// 将int集合的每个元素增加1000
List<Integer> integerList = Arrays.asList(4, 5, 2, 1, 6, 3);
integerList.stream().mapToInt(x -> x + 1000).forEach(System.out::println);
} mapToInt()、mapToLong()、mapToDouble() 三个函数生成的新流,可以进行很多后续操作,比如求最大最小值、求和、求平均值:
public static void main(String[] args) {
List<Double> doubleList = Arrays.asList(1.0, 2.0, 3.0, 4.0, 2.0);
double average = doubleList.stream().mapToDouble(Number::doubleValue).average().getAsDouble();
double sum = doubleList.stream().mapToDouble(Number::doubleValue).sum();
double max = doubleList.stream().mapToDouble(Number::doubleValue).max().getAsDouble();
System.out.println("平均值:" + average + ",总和:" + sum + ",最大值:" + max);
}5、归约(reduce)
归约,也称缩减,顾名思义,是把一个流缩减成一个值,能实现对集合求和、求乘积和求最值操作。

可以看到 Stream 提供了 min、max 操作,但并没有提供 sum、avg 这样的操作,如果要实现 sum、avg 操作,就可以使用 reduce() 函数来实现,reduce函数有3个,如下:
下面以订单金额的sum汇总操作为示例,如下:
1)带初始值与累加器的 reduce 函数
T reduce(T identity, BinaryOperator<T> accumulator);汇总示例代码:
List<Order> orders = getOrders();
BigDecimal sum = orders.stream()
.map(Order::getGoodsAmount)
.reduce(BigDecimal.ZERO, BigDecimal::add);其中,reduce() 函数的 identity 参数 BigDecimal.ZERO 相当于是初始值,而 accumulator 参数 BigDecimal::add 是一个累加器,将 Stream 中的金额一个个累加起来。
reduce() 函数的执行逻辑大致如下:
T result = identity;
for (T element : this stream){
result = accumulator.apply(result, element)
}
return result;2)无初始值的 reduce 函数
Optional<T> reduce(BinaryOperator<T> accumulator);汇总示例代码:
List<Order> orders = getOrders();
BigDecimal sum = orders.stream()
.map(Order::getGoodsAmount)
.reduce(BigDecimal::add)
.orElse(BigDecimal.ZERO);这个 reduce() 函数不传入初始值,只有累加器函数,返回 Optional,因此当 Stream 中没有元素时,它返回的 Optional 没有值,这种情况我使用 Optional.orElse() 函数给了一个默认值 BigDecimal.ZERO。
3)带初始值、累加器、合并器的reduce函数
<U> U reduce(U identity,
BiFunction<U, ? super T, U> accumulator,
BinaryOperator<U> combiner);汇总示例代码:
List<Order> orders = getOrders();
BigDecimal sum = orders.stream()
.reduce(BigDecimal.ZERO, (s, o) -> s.add(o.getGoodsAmount()),BigDecimal::add);这个 reduce() 函数的累加器和前面的不一样,前面的累加器的迭代元素与汇总结果都是 BigDecimal,而这个累加器的迭代元素是Order 类型,汇总结果是 BigDecimal 类型,它们可以不一样。
另外,这个 reduce() 函数还提供了一个合并器,它是做什么用的?
其实合并器用于并行流场景,当使用多个线程处理数据时,数据拆分给多个线程后,每个线程使用累加器计算出自己的汇总值,然后使用合并器将各个线程的汇总值再次汇总,从而计算出最后结果,执行过程如下图:

案例十:求 Integer 集合的元素之和、乘积和最大值。
public class StreamTest {
public static void main(String[] args) {
List<Integer> list = Arrays.asList(1, 3, 2, 8, 11, 4);
// 求和方式1
Optional<Integer> sum = list.stream().reduce((x, y) -> x + y);
// 求和方式2
Optional<Integer> sum2 = list.stream().reduce(Integer::sum);
// 求和方式3
Integer sum3 = list.stream().reduce(0, Integer::sum);
// 求乘积
Optional<Integer> product = list.stream().reduce((x, y) -> x * y);
// 求最大值方式1
Optional<Integer> max = list.stream().reduce((x, y) -> x > y ? x : y);
// 求最大值写法2
Optional<Integer> max2 = list.stream().reduce(Integer::max);
// 求最大值写法3
Integer max3 = list.stream().reduce(Integer.MIN_VALUE, Integer::max);
System.out.println("list求和:" + sum.get() + "," + sum2.get() + "," + sum3);
System.out.println("list求积:" + product.get());
System.out.println("list求最大值:" + max.get() + "," + max2.get() + "," + max3);
}
}输出:
list求和:29,29,29
list求积:2112
list求最大值:11,11,11案例十一:求所有员工的工资之和和最高工资。
public class StreamTest {
public static void main(String[] args) {
List<Person> personList = new ArrayList<>();
personList.add(new Person("Tom", 8900, 23, "male", "New York"));
personList.add(new Person("Jack", 7000, 25, "male", "Washington"));
personList.add(new Person("Lily", 7800, 21, "female", "Washington"));
personList.add(new Person("Anni", 8200, 24, "female", "New York"));
personList.add(new Person("Owen", 9500, 25, "male", "New York"));
personList.add(new Person("Alisa", 7900, 26, "female", "New York"));
// 求工资之和方式1:
Optional<Integer> sumSalary = personList.stream().map(Person::getSalary).reduce(Integer::sum);
// 求工资之和方式2:
Integer sumSalary2 = personList.stream().reduce(0, (sum, p) -> sum + p.getSalary(),
(sum1, sum2) -> sum1 + sum2);
// 求工资之和方式3:
Integer sumSalary3 = personList.stream().reduce(0, (sum, p) -> sum + p.getSalary(), Integer::sum);
// 求最高工资方式1:
Integer maxSalary = personList.stream().reduce(0, (max, p) -> max > p.getSalary() ? max : p.getSalary(),Integer::max);
// 求最高工资方式2:
Integer maxSalary2 = personList.stream().reduce(0, (max, p) -> max > p.getSalary() ? max : p.getSalary(),(max1, max2) -> max1 > max2 ? max1 : max2);
// 求最高工资方式3:
Integer maxSalary3 = personList.stream().map(Person::getSalary).reduce(Integer::max).get();
System.out.println("工资之和:" + sumSalary.get() + "," + sumSalary2 + "," + sumSalary3);
System.out.println("最高工资:" + maxSalary + "," + maxSalary2 + "," + maxSalary3);
}
}输出:
工资之和:49300,49300,49300
最高工资:9500,95006、收集(collect)
collect(收集),可以说是内容最繁多、功能最丰富的部分了,一般用来处理一些比较复杂的使用场景。
它传入一个收集器 Collector 用来收集流中的元素,并做特定的处理(如汇总)。
Collector 定义如下:
public interface Collector<T, A, R> {
Supplier<A> supplier();
BiConsumer<A, T> accumulator();
BinaryOperator<A> combiner();
Function<A, R> finisher();
Set<Characteristics> characteristics();
}其实,收集器与 reduce() 是比较类似的,只是比 reduce() 更加灵活了,如下:
- supplier:初始汇总值提供器,类似 reduce() 中的 identity,只是这个初始值是函数提供的。
- accumulator:累加器,将值累加到收集器中,类似 reduce() 中的accumulator。
- combiner:合并器,用于并行流场景,类似reduce()中的combiner。
- finisher:结果转换器,将汇总对象转换为最终的指定类型对象。
- characteristics:收集器特征标识,如是否支持并发等。
Collector 的执行过程如下:
可以发现,其实 Collector 相比 reduce(),就是把相关操作都封装到一个收集器里面去了,这样做的好处是,可以事先定义好一些Collector,然后使用方就可以直接拿来用了。
所以,Java 也为我们提供了一系列常用场景的 Collector,它们放在 Collectors 中,如下:
| 收集器 | 用途 |
|---|---|
| Collectors.toList() | 将流中元素收集为 List |
| Collectors.toSet() | 将流中元素收集为 Set |
| Collectors.toMap() | 将流中元素收集为 Map |
| Collectors.toCollection() | 将流中元素收集为任意集合 |
| Collectors.mapping() | 元素类型转换 |
| Collectors.counting() | 计数 |
| Collectors.minBy() | 计算最小值 |
| Collectors.maxBy() | 计算最大值 |
| Collectors.summingXXX() | 求和 |
| Collectors.averagingXXX() | 求平均数 |
| Collectors.reducing() | 迭代操作 |
| Collectors.groupingBy() | 分组汇总 |
| Collectors.joining() | 拼接字符串 |
| Collectors.collectingAndThen() | 收集结果后,对结果再执行一次类型转换 |
可以发现,Java已经为我们提供了大量的收集器实现,对于绝大多数场景,我们并不需要自己去实现收集器啦!
1)归集(toList/toSet/toMap)
因为流不存储数据,那么在流中的数据完成处理后,需要将流中的数据重新归集到新的集合里。toList()、toSet() 和 toMap() 比较常用,另外还有toCollection()、toConcurrentMap()等复杂一些的用法。
案例十二:演示toList()、toSet()和toMap():
public class StreamTest {
public static void main(String[] args) {
List<Integer> list = Arrays.asList(1, 6, 3, 4, 6, 7, 9, 6, 20);
List<Integer> listNew = list.stream().filter(x -> x % 2 == 0).collect(Collectors.toList());
Set<Integer> set = list.stream().filter(x -> x % 2 == 0).collect(Collectors.toSet());
List<Person> personList = new ArrayList<>();
personList.add(new Person("Tom", 8900, 23, "male", "New York"));
personList.add(new Person("Jack", 7000, 25, "male", "Washington"));
personList.add(new Person("Lily", 7800, 21, "female", "Washington"));
personList.add(new Person("Anni", 8200, 24, "female", "New York"));
Map<String, Person> map = personList.stream().filter(p -> p.getSalary() > 8000)
.collect(Collectors.toMap(Person::getName, p -> p));
System.out.println("toList:" + listNew);
System.out.println("toSet:" + set);
System.out.println("toMap:" + map);
}
}输出:
toList:[6, 4, 6, 6, 20]
toSet:[4, 20, 6]
toMap:{Tom=Person{name='Tom', salary=8900, age=23, sex='male', area='New York'}, Anni=Person{name='Anni', salary=8200, age=24, sex='female', area='New York'}}2)统计(count/averaging)
Collectors 提供了一系列用于数据统计的静态方法:
- 计数:
count() - 平均值:
averagingInt()、averagingLong()、averagingDouble() - 最值:
maxBy()、minBy() - 求和:
summingInt()、summingLong()、summingDouble() - 统计以上所有:
summarizingInt()、summarizingLong()、summarizingDouble()
案例十三:统计员工人数、平均工资、工资总额、最高工资。
public class StreamTest {
public static void main(String[] args) {
List<Person> personList = new ArrayList<>();
personList.add(new Person("Tom", 8900, 23, "male", "New York"));
personList.add(new Person("Jack", 7000, 25, "male", "Washington"));
personList.add(new Person("Lily", 7800, 21, "female", "Washington"));
// 求总数
Long count = personList.stream().collect(Collectors.counting());
// 求平均工资
Double average = personList.stream().collect(Collectors.averagingDouble(Person::getSalary));
// 求最高工资
Optional<Integer> max = personList.stream().map(Person::getSalary).collect(Collectors.maxBy(Integer::compare));
// 求工资之和
Integer sum = personList.stream().collect(Collectors.summingInt(Person::getSalary));
// 一次性统计所有信息
DoubleSummaryStatistics collect = personList.stream().collect(Collectors.summarizingDouble(Person::getSalary));
System.out.println("员工总数:" + count);
System.out.println("员工平均工资:" + average);
System.out.println("员工最高工资:" + max.get());
System.out.println("员工工资总和:" + sum);
System.out.println("员工工资所有统计:" + collect);
}
}输出:
员工总数:3
员工平均工资:7900.0
员工最高工资:8900
员工工资总和:23700
员工工资所有统计:DoubleSummaryStatistics{count=3, sum=23700.000000,min=7000.000000, average=7900.000000, max=8900.000000}3)分组(partitioningBy/groupingBy)
- 分区:将 Stream 按条件分为两个 Map,比如员工按薪资是否高于 8000 分为两部分。
- 分组:将集合分为多个Map,比如员工按性别分组。有单级分组和多级分组。

案例十四:将员工按薪资是否高于8000分为两部分,将员工按性别和地区分组。
public class StreamTest {
public static void main(String[] args) {
List<Person> personList = new ArrayList<>();
personList.add(new Person("Tom", 8900, 23, "male", "New York"));
personList.add(new Person("Jack", 7000, 25, "male", "Washington"));
personList.add(new Person("Lily", 7800, 21, "female", "Washington"));
personList.add(new Person("Anni", 8200, 24, "female", "New York"));
personList.add(new Person("Owen", 9500, 25, "male", "New York"));
personList.add(new Person("Alisa", 7900, 26, "female", "New York"));
// 将员工按薪资是否高于8000分组
Map<Boolean, List<Person>> part = personList.stream().collect(Collectors.partitioningBy(x -> x.getSalary() > 8000));
// 将员工按性别分组
Map<String, List<Person>> group = personList.stream().collect(Collectors.groupingBy(Person::getSex));
// 将员工先按性别分组,再按地区分组
Map<String, Map<String, List<Person>>> group2 = personList.stream().collect(Collectors.groupingBy(Person::getSex, Collectors.groupingBy(Person::getArea)));
System.out.println("员工按薪资是否大于8000分组情况:" + part);
System.out.println("员工按性别分组情况:" + group);
System.out.println("员工按性别、地区:" + group2);
}
}输出:
员工按薪资是否大于8000分组情况:{false=[Person{name='Jack', salary=7000, age=25, sex='male', area='Washington'}, Person{name='Lily', salary=7800, age=21, sex='female', area='Washington'}, Person{name='Alisa', salary=7900, age=26, sex='female', area='New York'}], true=[Person{name='Tom', salary=8900, age=23, sex='male', area='New York'}, Person{name='Anni', salary=8200, age=24, sex='female', area='New York'}, Person{name='Owen', salary=9500, age=25, sex='male', area='New York'}]}
员工按性别分组情况:{female=[Person{name='Lily', salary=7800, age=21, sex='female', area='Washington'}, Person{name='Anni', salary=8200, age=24, sex='female', area='New York'}, Person{name='Alisa', salary=7900, age=26, sex='female', area='New York'}], male=[Person{name='Tom', salary=8900, age=23, sex='male', area='New York'}, Person{name='Jack', salary=7000, age=25, sex='male', area='Washington'}, Person{name='Owen', salary=9500, age=25, sex='male', area='New York'}]}
员工按性别、地区:{female={New York=[Person{name='Anni', salary=8200, age=24, sex='female', area='New York'}, Person{name='Alisa', salary=7900, age=26, sex='female', area='New York'}], Washington=[Person{name='Lily', salary=7800, age=21, sex='female', area='Washington'}]}, male={New York=[Person{name='Tom', salary=8900, age=23, sex='male', area='New York'}, Person{name='Owen', salary=9500, age=25, sex='male', area='New York'}], Washington=[Person{name='Jack', salary=7000, age=25, sex='male', area='Washington'}]}}4)接合(joining)
joining() 可以将 Stream 中的元素用特定的连接符连接成一个字符串,如果没有连接符的话,则直接连接。
案例十五:演示 join()
public class StreamTest {
public static void main(String[] args) {
List<Person> personList = new ArrayList<>();
personList.add(new Person("Tom", 8900, 23, "male", "New York"));
personList.add(new Person("Jack", 7000, 25, "male", "Washington"));
personList.add(new Person("Lily", 7800, 21, "female", "Washington"));
String names = personList.stream().map(Person::getName).collect(Collectors.joining(","));
System.out.println("所有员工的姓名:" + names);
List<String> list = Arrays.asList("A", "B", "C");
String string = list.stream().collect(Collectors.joining("-"));
System.out.println("拼接后的字符串:" + string);
}
}输出:
所有员工的姓名:Tom,Jack,Lily
拼接后的字符串:A-B-C5)归约(reducing)
Collectors 类提供的 reducing() 方法,相比于 Stream 本身的 reduce() 方法,增加了对自定义归约的支持。
案例十六:演示 reducing()
public class StreamTest {
public static void main(String[] args) {
List<Person> personList = new ArrayList<>();
personList.add(new Person("Tom", 8900, 23, "male", "New York"));
personList.add(new Person("Jack", 7000, 25, "male", "Washington"));
personList.add(new Person("Lily", 7800, 21, "female", "Washington"));
// 每个员工减去起征点后的薪资之和(这个例子并不严谨,但一时没想到好的例子)
Integer sum = personList.stream().collect(Collectors.reducing(0, Person::getSalary, (i, j) -> (i + j - 5000)));
System.out.println("员工扣税薪资总和:" + sum);
// stream的reduce
Optional<Integer> sum2 = personList.stream().map(Person::getSalary).reduce(Integer::sum);
System.out.println("员工薪资总和:" + sum2.get());
}
}输出:
员工扣税薪资总和:8700
员工薪资总和:237007、排序(sorted)
sorted() 是一种中间操作,他有两种排序:
- sorted():自然排序,流中元素需实现 Comparable 接口
- sorted(Comparator com):Comparator 排序器自定义排序
案例十七:将员工按工资由高到低(工资一样则按年龄由大到小)排序
public class StreamTest {
public static void main(String[] args) {
List<Person> personList = new ArrayList<>();
personList.add(new Person("Sherry", 9000, 24, "female", "New York"));
personList.add(new Person("Tom", 8900, 22, "male", "Washington"));
personList.add(new Person("Jack", 9000, 25, "male", "Washington"));
personList.add(new Person("Lily", 8800, 26, "male", "New York"));
personList.add(new Person("Alisa", 9000, 26, "female", "New York"));
// 按工资升序排序(自然排序)
List<String> newList = personList.stream().sorted(Comparator.comparing(Person::getSalary)).map(Person::getName)
.collect(Collectors.toList());
// 按工资倒序排序
List<String> newList2 = personList.stream().sorted(Comparator.comparing(Person::getSalary).reversed())
.map(Person::getName).collect(Collectors.toList());
// 先按工资再按年龄升序排序
List<String> newList3 = personList.stream()
.sorted(Comparator.comparing(Person::getSalary).thenComparing(Person::getAge)).map(Person::getName)
.collect(Collectors.toList());
// 先按工资再按年龄自定义排序(降序)
List<String> newList4 = personList.stream().sorted((p1, p2) -> {
if (p1.getSalary() == p2.getSalary()) {
return p2.getAge() - p1.getAge();
} else {
return p2.getSalary() - p1.getSalary();
}
}).map(Person::getName).collect(Collectors.toList());
System.out.println("按工资升序排序:" + newList);
System.out.println("按工资降序排序:" + newList2);
System.out.println("先按工资再按年龄升序排序:" + newList3);
System.out.println("先按工资再按年龄自定义降序排序:" + newList4);
}
}输出:
按工资升序排序:[Lily, Tom, Sherry, Jack, Alisa]
按工资降序排序:[Sherry, Jack, Alisa, Tom, Lily]
先按工资再按年龄升序排序:[Lily, Tom, Sherry, Jack, Alisa]
先按工资再按年龄自定义降序排序:[Alisa, Jack, Sherry, Tom, Lily]8、提取/组合
流也可以进行合并、去重、限制、跳过等操作。



案例十八:演示合并、去重、限制、跳过。
public class StreamTest {
public static void main(String[] args) {
String[] arr1 = { "a", "b", "c", "d" };
String[] arr2 = { "d", "e", "f", "g" };
Stream<String> stream1 = Stream.of(arr1);
Stream<String> stream2 = Stream.of(arr2);
// concat:合并两个流 distinct:去重
List<String> newList = Stream.concat(stream1, stream2).distinct().collect(Collectors.toList());
// limit:限制从流中获得前n个数据
List<Integer> collect = Stream.iterate(1, x -> x + 2).limit(10).collect(Collectors.toList());
// skip:跳过前n个数据
List<Integer> collect2 = Stream.iterate(1, x -> x + 2).skip(1).limit(5).collect(Collectors.toList());
System.out.println("流合并:" + newList);
System.out.println("limit:" + collect);
System.out.println("skip:" + collect2);
}
}输出:
流合并:[a, b, c, d, e, f, g]
limit:[1, 3, 5, 7, 9, 11, 13, 15, 17, 19]
skip:[3, 5, 7, 9, 11]六、Stream 的性能分析
在少低数据量的处理场景中(size<=1000),Stream 的处理效率是不如传统的 iterator 外部迭代器处理速度快的,但是实际上这些处理任务本身运行时间都低于毫秒,这点效率的差距对普通业务几乎没有影响,反而 Stream 可以使得代码更加简洁;
在大数据量(szie>10000)时,Stream 的处理效率会高于 iterator,特别是使用了并行流,在 cpu 恰好将线程分配到多个核心的条件下(当然parallel Stream 底层使用的是 JVM 的 ForkJoinPool,这东西分配线程本身就很玄学),可以达到一个很高的运行效率,然而实际普通业务一般不会有需要迭代高于10000次的计算;
Parallel Stream 受引 CPU 环境影响很大,当没分配到多个cpu核心时,加上引用 forkJoinPool 的开销,运行效率可能还不如普通的 Stream;
七、使用 Stream 的建议
简单的迭代逻辑,可以直接使用 iterator,对于有多步处理的迭代逻辑,可以使用 Stream,损失一点几乎没有的效率,换来代码的高可读性是值得的;
单核 cpu 环境,不推荐使用 parallel stream,在多核 cpu 且有大数据量的条件下,推荐使用 paralle Stream;
Stream 中含有装箱类型,在进行中间操作之前,最好转成对应的数值流,减少由于频繁的拆箱、装箱造成的性能损失;

